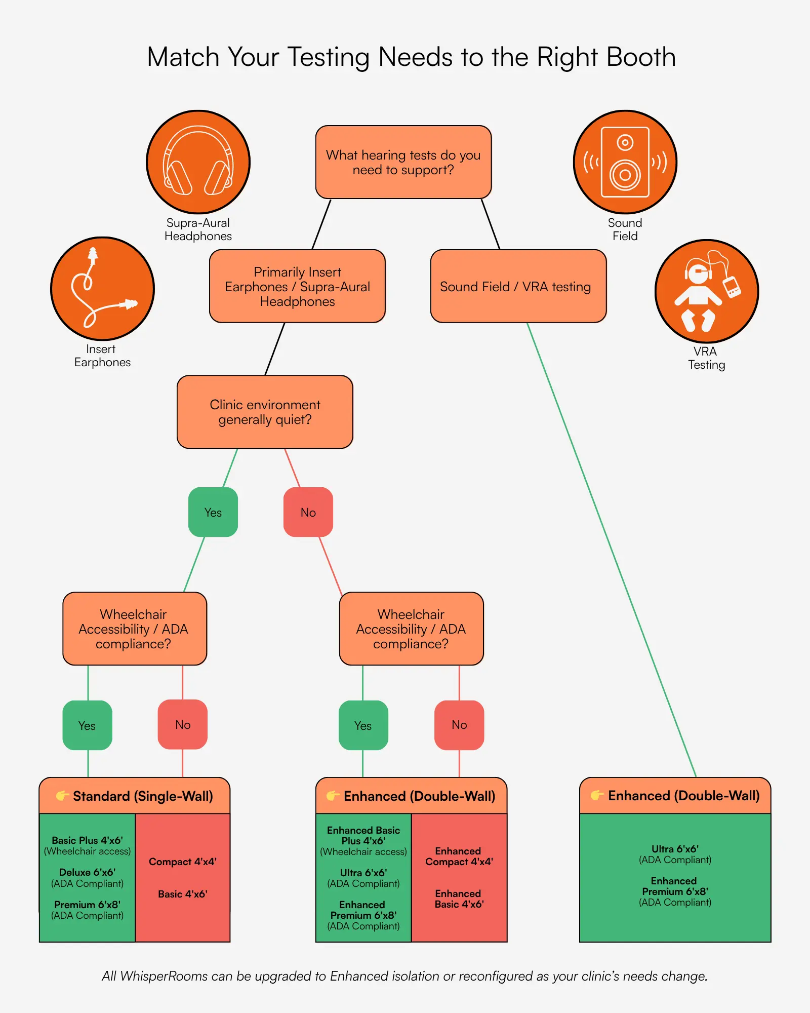
🎯 Quick Take: Different types of hearing tests and headphones require different levels of sound isolation. If you mostly use insert earphones, a Standard (Single-Wall) booth is often all you need. Enhanced (Double-Wall) isolation is usually recommended for Sound Field and VRA testing, or for supra-aural headphone use in louder clinic environments.
👉 This quick guide walks you through it:
🗺️ Follow This Flow: What Booth Do You Actually Need?

💡 Key Testing Scenarios — Simplified
🔍 Common Questions — Answered
Here are common questions we hear from audiologists who are shopping for a booth:
Q. Does it matter what type of headphones I use when selecting a booth?
Yes. The type of headphones directly impacts the ambient noise requirements your booth must meet, based on MPANL (Maximum Permissible Ambient Noise Levels).
- Insert earphones are the most forgiving and typically work well in a Standard (Single-Wall) booth.
- Supra-aural headphones require lower ambient noise; a Standard booth may be sufficient in quiet spaces, but an Enhanced (Double-Wall) booth is often recommended.
- Sound Field testing demands the strictest noise control and almost always requires an Enhanced booth.
Q. My clinic is near a busy road / HVAC / lab. What should I consider?
If your clinic is in a noisy environment, Enhanced (Double-Wall) is often recommended for accurate testing.
Q. Do you offer ADA-compliant booths or wheelchair access?
Yes. WhisperRoom offers several ADA-compliant and wheelchair-accessible booth packages. Refer to our flowchart above or contact us to match your accessibility needs to the right booth.
Q. What if I need a different booth later?
WhisperRooms are modular. You can disassemble and move your booth, or upgrade from Single-Wall to Enhanced (Double-Wall) in the future as your clinic's needs change.
Q. Are WhisperRooms meet ANSI standards for audiology testing?
ANSI doesn’t certify booths, but WhisperRooms are designed to meet or exceed the ambient noise limits (MPANLs) outlined in ANSI/ASA S3.1, making them suitable for audiology testing when properly configured.
Q. Do I need Enhanced if I'm doing Sound Field or VRA testing?
Yes. Enhanced sound isolation is strongly recommended for performing these tests.
📂 WhisperRoom Audiology Booth Package Comparison
🛠️ Quick Maintenance Tip
✅ Perform weekly listening checks
✅ Calibrate annually
✅ Re-measure ambient noise if building conditions change
A well-maintained WhisperRoom provides ongoing compliance and accurate test results.
📞 Still Not Sure? Let’s Talk.
Our team has helped many audiologists select the right booth for their clinical needs. We’ll walk you through the process without the jargon.
📞 Or call us at 865-558-5364 — we're here to help you!





.avif)
.avif)
.avif)


.avif)
.avif)

.avif)
.avif)
.avif)
.avif)
.avif)
.avif)
.avif)
.avif)
.avif)
.avif)
.avif)
.avif)
.avif)
.avif)

.avif)
.avif)







.avif)































